Subawards
Subawards - For Subrecipients
This page is for outgoing subawards where SHSU is the prime (or lead) applicant and is issuing a subaward to another organization.
If you are an SHSU researcher and you are working with another organization who is the prime applicant then the guidance below will still be relevant however the requirements will vary based on the prime's institutional requirements as that setup is referred to as an incoming subaward. If an SHSU researcher is working on an incoming subawards and ORSP is not aware then the SHSU PI should submit ORSP's Pre-Proposal Notification (PPN) form immediately.
Based upon the project statement of work, collaborators may be determined to be subrecipients. For those determined to be subrecipients, a subaward agreement will be issued to the subrecipient under the prime agreement for the project, and they must comply with the requirements on this page to initiate the agreement.
If you have questions concerning the negotiation of a subaward, please email our pre-award team. If you have questions concerning the financial management of a subaward, please email our post-award team.
Reference our SHSU Institutional Information for Grant Applications webpage to locate commonly required information.
General
-
Process
At the Proposal Stage
When the work to be done by a Subcontractor is to be incorporated into a single proposal, there must be adequate time between the receipt of the Subcontractor's proposal and the Prime Sponsor's proposal due date to allow SHSU's Principal Investigator (PI) time to discuss and negotiate the Statement of Work to be performed by the Subcontractor, as well as to determine if the cost/price is acceptable to incorporate it into the PI’s proposal.
For the proposal and eventual agreement, the required documents for submission to SHSU are outlined in the section on this webpage entitled 'Required Documents.'
At the Award Stage
SHSU's internal policy requires ALL subrecipients to be registered in SAM.gov and have an assigned Unique Identifier Entity number (UEI) prior to being issued a subcontract under a federal award.
If human or vertebrate animal subjects are to be used in the performance of the Subrecipient's Statement of Work, certain Federal certifications and regulations are required. The entity will need a Federal wide Assurance (FWA) number (for human subjects) or Institutional Animal Care and Use Committee (IACUC) number (for animal subjects) which are granted by the federal government. They must have the capacity to approve Institutional Review Board (IRB) and IACUC protocols before initiating such research or SHSU must agree to serve as the IRB and IACUC of record overseeing and approving research protocols on behalf of the Subrecipient's.
A subaward will not be issued, nor payments to a subrecipient authorized, prior to SHSU’s receipt and acceptance of a funding commitment from the prime sponsor. A SHSU PI or designee may not authorize a subrecipient to begin working without a fully executed subaward agreement in place. Proposed subrecipients who commence work without a fully signed subaward agreement from SHSU ORSP do so at their own risk and have no assurance of payment from SHSU. Once a subaward is in place (typically for a year at a time), additional increments of time and funding will not be issued until first received by SHSU from the sponsor.
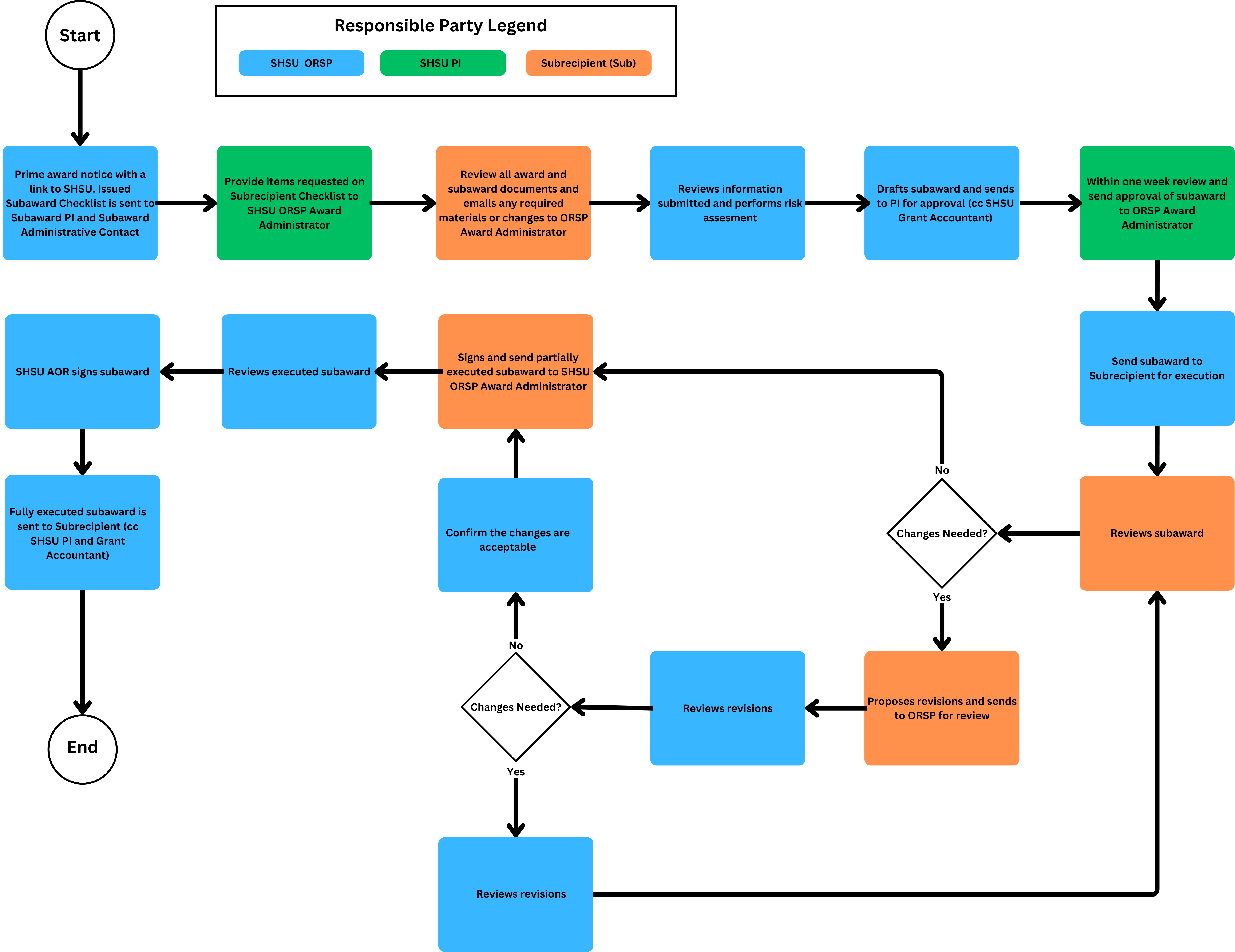
The image below outlines the general process for subaward negotiation and execution at the award stage.

-
Agreement Timeline Expectations
There is no standard time in which it takes to negotiate a subaward or amendment due to the vastly different processes and policies of subrecipient organizations. Typically subaward delays are due to the time it takes to negotiate terms with subrecipients, or for subrecipients to obtain approval and signature from their authorized officials. However, the following can also cause delays in the negotiation process:
- Incorrect requisition (make sure details like dates, amounts, carryforward are accurate before submitting)
- Missing or inaccurate documents (Budget, Justification)
- Insufficient SOW (should be sufficiently detailed to be relied on for desired outcomes and in case of dispute)
- IRB/compliance approvals not obtained by the subrecipient
- Subrecipient has not providing audit/financial docs and certification for risk assessment
- Subrecipient has not obtained their DUNS number (all subrecipients) or SAM Registration (Fed Sponsor only) or registration has expired
- Negotiation of indirect costs if the subrecipient does not have a federally negotiated rate
Once the subaward agreement is fully executed by both SHSU and the subaward entity, the SHSU subaward record will be finalized, and the subaward PO will be fully approved.
-
Required Documents
The documents listed below are the standard documents SHSU requires of subcontractors. In certain circumstances additional documents may be required.
- Letter of Intent or Commitment
Subrecipients with Federal Partner Demonstration (FDP) Clearinghouse Profiles:
-
-
May use the FPD LOI template
-
Must be signed by an authorized official of the subrecipient entity.
-
Subrecipients without a Federal Partner Demonstration (FDP) Clearinghouse Profile:
-
-
Must use the SHSU Subrecipient Commitment form.
- Must be signed by signed by an authorized official of the subrecipient entity.
-
- Statement of Work (SOW)
A document detailing the scope of work to be completed by the subcontractor for the proposed project, including specific roles and responsibilities, time and effort dedicated, and expected deliverables. SOW Guidance.
- Budget: Annual and Cumulative Budgets
-
-
Subrecipients should complete the R&R Budget template, unless the sponsor requires a specific template.
-
If the project is cost reimbursable, provide the budget in standard Federal budget categories (personnel costs, supplies, travel, equipment, etc.)
-
Subrecipients should provide copies of rate agreements for indirect costs, fringe benefits, or other requested rates.
-
Ensure that the requested amounts on the budget, budget justification, and the Subrecipient commitment form match exactly, and are rounded to the nearest dollar, unless additional precision has been requested.
-
- Budget Justification
- Subcontractor's Negotiated Indirect Cost Rate Agreement
-
Provide a copy or a link to the current negotiated indirect cost rate agreement
-
For entities participating in the FDP Clearinghouse, our office will collect this information from your FDP Clearinghouse profile.
-
- Documents required by the Funding Opportunity Announcement (FOA) to which you are applying for as participating subrecipient entities and/or personnel. These may include, but are not limited to:
-
Senior Key Personnel Profile for the subrecipient PI and other senior key personnel in the prescribed sponsor format.
-
Biographical Sketch for the subrecipient PI and other senior key personnel in the prescribed sponsor format.
-
Current and Pending/Other Support for the subrecipient PI and other senior key personnel in the prescribed sponsor format.
- Facilities and Other Resources information for the subrecipient entity.
- Performance site form for the subrecipient entity.
-
- Foreign or High-Risk Contractor
Foreign or High-Risk Subcontractors must submit ALL the above in addition to the following:
- Audit Report
- If the entity has an audit report in accordance with Subpart F of 2 CFR 200, please send the latest report; OR
- If the entity is not subject to the requirements of 2 CFR 200 CR, please complete the FPD Financial Questionnaire.
Note: SAM.gov registration will be required at the award stage. If the entity does not already have an active SAM.gov registration then we recommend starting the process now as it can take a long time to secure it.
FAQs
-
What is an Authorized Official?
Also sometimes referred to as the Authorized Organizational Representative (AOR) refers to one or more individuals who are granted signature authority on behalf of a business, institution, or organization of any type and who are able to enter into legally binding agreements on behalf of the entity which they represent.
-
What is a Prime Sponsor and Prime Contract?
Prime sponsor refers to the entity that issues the initial award to SHSU.
Prime Contract (or agreement) is the document which outlines the contract terms and conditions attached to the funding received from a Prime Sponsor.
-
What is a Pass Through Entity (PTE)?
Pass-Through Entity (PTE) is the organization which receives the award directly from the Prime Sponsor and flows down a portion of the work and a portion of the award funds to a third party using a Subcontract agreement.
-
Subcontractor vs. Consultant vs. Contractor
There is sometimes considerable confusion at the proposal stage whether to treat a collaborator included in the SHSU budget as a Subcontractor, Contractor (Vendor), or Consultant. In those cases, it is recommended to discuss the matter with the SHSU Award Administrator assigned to process proposals for the SHSU Investigator prior to finalizing the budget. Given that F&A rates are only applied to the first $25,000 of a Subcontract, but applied to the total cost of goods and services provided by Contractors and Consultants, incorrect determinations may negatively impact the available dollars upon receipt of an award. Additionally, Subcontractors which are not included in an original proposed budget often require the prior approval of sponsors before issuance, which will delay the release of the Subcontract.
A Subcontractor is distinguished from both a Contractor (Vendor) and a Consultant in that a Subcontractor:- Performs a substantive portion of the proposed Statement of Work incorporated into the Prime Contract;
- Has responsibility for internal programmatic decision-making and design;
- Is responsible for assisting the PTE in meeting the goals of the project;
- Is responsible for adhering to applicable Federal programmatic compliance requirements;
- Retains intellectual property and copyright to the work produced by the Subcontractor's personnel.
A Contractor (Vendor) is issued a Purchase Order. The purchase of goods and services, including Consulting Services, are obtained from a commercial vendor. SHSU does not issue Subcontracts to individual persons.- Provdes similar goods and services to multiple customers as part of their routine business operations;
- Competes for customers with other like providers;
- Does not retain intellectual property or copyright to the deliverables;
- Cost sharing is not required of a Contractor;
- Joint authorship of publications and intellectual property rights are not sought
- The general terms of the Prime Contract do not flow down to the Contractor.
A Consultant may be an individual or a commercial entity and is a type of Contractor paid through a Purchase Order.- Deliverable may be intermittent throughout the project, is clearly defined and similar other work is performed by that Consultant commercially on a routine basis;
- Deliverables do not ordinarily generate patentable or copyrightable results of an original or substantive nature;
- Is not subject to the compliance requirements of the Prime Contract;
- Fee is based on an hourly or daily rate which is provided and explained in a Consultant rate proposal;
- Services are on a "work for hire" basis and all intellectual property or copyrightable rights are assigned to SHSU by the Consultant;
- A Consulting Firm is a commercial entity whose regular business activity is to provide services similar to those proposed under the current project;
- An Individual Consultant is a non-SHSU employee hired to provide technical expertise in support of a sponsored project. As a general rule, the activities performed by a non-SHSU faculty member who is named as an individual Consultant in a proposal must fall outside of the individual's normal employment or academic duties and cannot make use of their employer's (institutional) facilities, personnel or students. If these criteria are not met, then the faculty member's home institution should appear as a Subcontractor in the SHSU Proposal rather than naming an individual as a Consultant.
-
Contract Type
Any one of many contract types may be used to establish a Subcontract, however, they fall into one of two basic categories: Cost Reimbursement and Fixed Price. Most subcontracts issued by SHSU under sponsored accounts will be cost reimbursement agreements. Fixed Price subcontracts may be used when issuing second tier subcontracts under prime awards which are also Fixed Price. Under 2 CFR Part 200 (the "Uniform Guidance") Fixed Price subcontracts may require prior approval of the Prime Sponsor. Individual agency regulations must be consulted to determine if this is necessary and if there is a limit on the total amount that can be awarded to a Subcontractor under a Fixed Price subcontract.
Cost Reimbursement contracts pay allowable, allocable, and reasonable costs which are incurred during the performance of the contract. Indirect costs may be paid in accordance with a Subcontractor's Federally approved Negotiated Indirect Cost Rate Agreement (NICRA) or the de minimis rate as defined by 2 CFR part 200. Cost principals which apply to commercial entities will be as determined by the terms and conditions of the Prime Award, individual federal agency 2 CFR 200 implementation guidelines, or FAR 31.3. Cost contracts are often used to support research and development with nonprofit and commercial organizations. A subcontract issued under a Prime Contract sets a total cost, or ceiling, that the Subcontractor cannot exceed without prior approval and agreement by SHSU.
Fixed Price contracts are based on a predetermined price which may be adjusted if the contract includes a ceiling price, a target price, or both based on a proposed budget which can be estimated with great accuracy. The terms under which a price adjustment could be considered would be stated in the contract. Invoices do not show a detailed breakdown of costs. Payment is based on predefined deliverables due throughout the period of performance. Typically, SHSU would not issue a Fixed Price subcontract, which authorizes full advance payment.